
▲ 使用微信扫描小程序二维码,购买本书
技术篇
《面向智能时代:教育、技术与社会发展》
2021年7月,未来教育研究中心联合北京师范大学智慧学习研究院推出中国未来教育研究书系1——《面向智能时代:教育、技术与社会发展》。中心主任关成华教授、智慧学习研究院黄荣怀教授担任主编。
本书从时代发展的视角考察未来教育,通过对智能时代教育创新与变革趋势的研判,形成对未来教育发展的启示。全书共分为技术篇、学习篇、市场篇和政府篇。本期聚焦技术篇,第二讲:智慧校园建设需“三分技术,七分管理”。介绍智慧校园特征、建设现状与发展趋势。
综合考察学校教育信息化发展历程,可以发现学校教育信息化发展先后经历了校园网、校园信息化、数字校园、智慧校园四个阶段。
校园网阶段主要表现为学校能够连接到互联网;校园信息化阶段主要表现为建设多媒体教室、计算机教室、孤立的应用系统等;数字校园阶段主要表现为建设信息门户,能够实现单点登录,以及建设丰富的数字资源、多样化的应用系统、整合的应用系统等;智慧校园阶段主要表现为建设了个人计算机和移动设备均可接入的信息门户、高度整合的应用系统、个性化学习和教学资源、智能化的信息基础设施、智慧教室及智慧学习空间、智慧教育服务等。
▲学校教育信息化发展的四个阶段
01
智慧校园 = 智慧基础设施 + 智慧性资源 +“118 工程”
全面感知环境
网络无缝互通
海量数据支撑
开放学习环境
师生个性服务
智慧校园环境及其功能均以个性服务为理念,各种关键技术的应用均以有效满足师生在校园生活、学习、工作中的诸多实际需求为目的,并成为现实中不可或缺的组成部分。
智慧校园系统有以下八个构成要素:智慧校园规划与设计、智慧校园文化、智慧基础设施、智慧应用系统、智慧资源、智慧校园保障条件、智慧服务、智慧服务对象。这些要素相互配合,协同发挥作用。
智慧校园建设内容可以概括为:智慧校园 = 智慧基础设施 + 智慧性资源 +“118 工程”。“118 工程”即 1 个数据中心、1 个信息门户(PC+ 移动)、8 类智慧校园应用系统。8类智慧校园应用系统指学生成长类智慧应用系统、教师专业发展类智慧应用系统、科学研究类智慧应用系统、教育管理类智慧应用系统、安全监控类智慧应用系统、后勤服务类智慧应用系统、社会服务类智慧应用系统、综合评价类智慧应用系统。
02
加强新技术在智慧校园中的理性应用
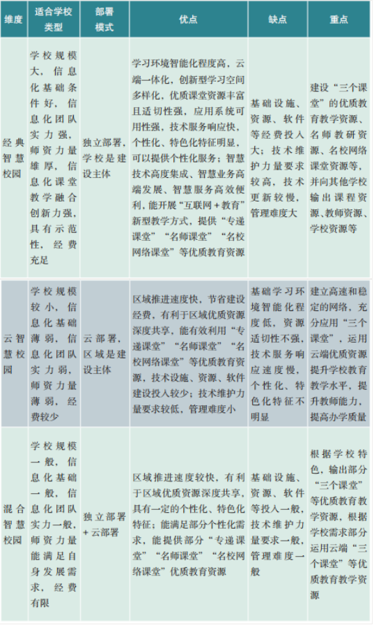
▲三种类型智慧校园利弊比较分析
