[编者按] 新冠疫情防控期间, "停课不停教、不停学"使在线教育、教育信息化得到了前所未有的关注,机遇与挑战并存。作为教育技术人,我们需要总结与反思。2020年第三期开始,《电化教育研究》将推出系列文章,从学习环境、资源建设,教学方式,师生信息素养,教师培训、教育信息化政策、教育信息化产业发展、服务能力等方面总结“停课不停教、不停学”期间所取得的经验,分析出现的问题,并提出后期相关推进建议。以期为政府及各级各类学校制定相关政策方针提供理论依据,为一线教师和学生开展在线教学提供操作指南,为相关企业、家庭、社会等多方参与和支持在线教学提供思路和方法。
黄荣怀1, 张慕华1, 沈 阳1, 田 阳1, 曾海军2
(1.北京师范大学 教育学部 互联网教育智能技术及应用国家工程实验室, 北京 100875;2.北京师范大学 教育学部 智慧学习研究院, 北京 100875)
[摘 要] 我国有各级各类学校51.88万所、专任教师1672.85万人、在校生2.76亿人,教育系统在疫情防控期间面向全国亿万学生开展大规模在线教育是历史上从未有过的创举,在全球也属首次。我们可能正在经历一个全球最大的信息化基础设施升级改造工程和一个师生信息素养提升培训工程,一次全球最大的信息化教学社会实验和一次开放教育资源运动。面对新型冠状病毒疫情防控期间各级各类学校在线教学开展中遇到的各种难题,基于网络研讨会的专家观点和校长、教师和局长对一线在教育实施情况、困难、经验和建议的分析,本文从超大规模互联网教育组织的视角出发,围绕流畅的通信平台、适切的数字资源、便利的学习工具、多样的学习方式、灵活的教学组织、有效的支持服务、密切的政企校协同七个要素,论述了在线教育如何有效支撑“停课不停学”,以期为政府及各级各类学校制定相关政策方针提供理论依据;为一线教师和学生开展在线教学提供操作指南;为相关企业、家庭、社会等多方参与和支持在线教学提供思路和方法。
[关键词] 互联网教育; 在线学习; 核心要素; 停课不停学
受新冠肺炎疫情影响,全国各级各类学校延期开学,各种教育教学活动无法实地开展。2020年1月22日,教育部发出通知要求教育系统做好新型冠状病毒感染的肺炎疫情防控工作。根据教育部要求,各级教育主管部门、学校、教育服务机构和企业为广大学生提供在线学习资源和支持服务,以在线教育方式保障“停课不停学”。2月10日起,部分地区和学校的学生开始居家在线学习;2月17日起,全国绝大部分的学生开始通过国家中小学网络云平台、中国教育电视台,及其他各级网络教育资源平台开展在线学习。面向全国1.8亿中小学生开展大规模在线教育是历史上从未有过的创举,也将是一个巨大的挑战。
为切实服务“停课不停学”,北京师范大学、华中师范大学、华东师范大学等高校的教育信息化团队迅速动员,精心准备,通过多种渠道了解在线教育一线需求,研制在线学习指南,开展远程教师培训,联合企业提供资源、平台、工具和服务等。互联网教育智能技术及应用个国家工程实验室于1月28日成立了30多人的抗击疫情志愿工作组,跟踪研究在线教育需求和实施情况、提供学术和技术支持服务。2月8日,互联网教育智能技术及应用国家工程实验室、北京师范大学智慧学习研究院与联合国教科文组织(UNESCO)教育信息化处等机构,共同组织了“利用AI与互联网教育支持‘停课不停学’网络研讨会”,27家互联网教育科技平台与企业共同发起《切实做好疫情防控,有效服务“停课不停学”》的倡议。随着各级各类学校的陆续线上复学,2月19日晚,互联网教育智能技术及应用国家工程实验室组织召开了“疫情防控期间在线教育一线需求与实施网络研讨会”,来自疫情较严重地区、“三区三州”贫困地区、“互联网+教育”示范区、智慧教育示范区、雄安新区等的一线校长、学科教师、教育局长和信息中心主任,以及中央电教馆、中国教育电视台、人民教育出版社、CERNET、华中师范大学和北京师范大学的研究团队等70多人,围绕在线教育中网络、资源、平台和工具的应用情况,在线教育面临的挑战和实际需求,以及如何实施弹性教学、清晰授课、自主学习等的经验和建议展开了讨论。黄荣怀教授总结了互联网教育有效支撑“停课不停学”的七个核心要素:流畅的通信平台、适切的数字资源、便利的学习工具、多样的学习方式、灵活的教学组织、有效的支持服务、密切的政企校协同(如图1所示)。以此为疫情当前各级各类学校如何有效开展在线教学、政府和企业如何提供各项支持服务提供理论指导。

图1 互联网教育有效支撑“停课不停学”的核心要素
网络通信平台是互联网教育开展的硬件基础支撑,主要用来支撑网络直播、在线点播、视频会议、资源浏览下载、社会交互等教学活动的开展。目前,支持互联网教育的通信平台主要有CERNET及中国移动、中国电信、中国联通、中国卫通等运营商提供的互联网通讯平台,以及云计算、云存储等支持的教育云平台。网络通信平台的信息传输质量在物理链路层主要受物理带宽、吞吐量、帧传输延时等影响,在网络层主要受包转发率、包损失率、包传输延时和传输带宽等影响,在传输和应用层主要受包损失率、包传输延时、响应时间、数据延时和延时抖动等影响[1]。因此,流畅的通信平台是指当用户在使用网络直播、在线点播、视频会议等应用平台时,网络系统能够及时响应用户的各种应用需求,确保使用过程中视音频信号的实时稳定传输,避免因数据延时、延时抖动等原因出现视音频卡顿或者忽快忽慢,影响教学效果。
流畅的网络通信平台是确保当前大规模疫情时期各级各类学校能够有效开展在线教学的根本保障。2020年2月17日,清华、北大等高校依托互联网通信平台开启线上教学,但受制于网络质量的原因,雨课堂、学习通、课堂派、中国大学MOOC、钉钉等多款在线教育平台出现崩溃,多数课程的直播授课以失败告终。可见,现阶段的网络通信平台尚不能够有效支撑超大规模的在线教学的开展,特别是大规模直播教学的开展。大量师生同时直播、点播和下载资源,高峰时段易出现网络拥堵。据《第44次中国互联网络发展状况统计报告》显示,截至2019年6月,我国网民规模达8.54亿,互联网的普及率为61.2%,100M以上宽带接入用户数占互联网接入总数的77.1%,固定宽带网络平均可用下载速率为31.34Mbps,移动宽带用户4G网络平均下载速率为23.01Mbps[2]。可见,我国的高速互联网并未实现全部普及。对于那些互联网尚未接入的边远地区,以及互联网接入带宽不足10M的农村山区,仍然需要依托卫星通信平台开展在线教学。
我国目前正在全力推进一项全球最大的信息化基础设施升级改造工程。教育部与工信部建立了平台保障与应急工作机制,部署百度、阿里、中国电信、中国移动、中国联通、网宿、华为等企业全面提供技术保障支持,协调7000个服务器,90T带宽,可供5000万学生同时在线使用国家中小学网络云平台,确保网络畅通。《教育部应对新型冠状病毒感染肺炎疫情工作领导小组办公室关于疫情防控期以信息化支持教育教学工作》的通知中将改善网络条件支撑作为当前的首要任务,已经组织CERNET及中国移动等电信运营企业,加强对国家和各地教育资源公共服务平台、各级各类学校网络的保障,为各地各校开展网络教学、师生和家长获取教育资源、开展在线学习提供快速稳定的网络服务。例如,中国移动协助四家云服务商完成2.18T IDC带宽扩容,实现12.95T资源储备待用,开通16000条/秒流速的短信能力,扩容了414台移动云主机,并全方位开通远程教育服务,“大屏点播”已覆盖全国31省1.2亿移动互联网电视用户,“小屏点播”已覆盖全国20省1381万用户,“直播教学”已覆盖全国30省,帮助3240万师生开课。中国电信依托中国电信天翼高清为1.3亿家庭用户提供免费直播点播服务,为1300多个省市县教育主管部门提供中国电信云会议等信息化服务,为疫情严重的湖北省黄冈中学等218所重点学校的24万学生开通云课堂服务。中国联通在疫情期间快速推出“云课堂”和“联通—钉钉空中课堂”两大智慧教育服务。此外,为解决网络信号弱或有线电视未通达的偏远农村地区学生的学习问题,中国教育电视台4频道通过直播卫星平台向全国的中小学生提供电视直播课程。
为了确保未来大规模在线学习的需求,提升教育系统自身的抗风险能力,教育专网的建设迫在眉睫。“建设教育专网”先后被列入《教育部等十一部门关于促进在线教育健康发展的指导意见》以及国家发改委等七部委印发的《关于促进“互联网+社会服务”发展的意见》。教育专网是网络强国建设的重要组成部分,是推进“互联网+教育”的基础性、先导性工程,是由教育主管部门统一管理,连接全国城乡各级各类学校和教育机构,适应不同阶段教育需求,支撑信息时代创新人才培养的教育行业专用网络。教育专网具有三个基本属性:一是自主管理的自治网络系统;二是拥有统一管理的公共IP地址;三是拥有统一管理的全球域名。依托教育专网,在基础设施层面为各地各级学校提供专门的网络通信基础设施;在资源管理层面,通过配套完善的资源准入机制实现数字资源的高效协同、开放共享;从根本上确保在线教育拥有快速、稳定、可控的网络服务和绿色安全的网络环境,也确保农村和边远贫困地区有网络服务保障。
数字化学习资源是指通过计算机网络可以利用的各种学习资源,具体地说是指所有以电子数据形式把文字、图像、声音、视频、动画等多种形式的信息存储在光、磁、闪存等非纸介质的载体中,并通过网络、计算机或终端等方式传输或再现出来的学习资源[3]。数字化学习资源主要包含电子教材、电子书,如人民教育出版社、北京师范大学出版集团等开放的电子教材;视频资源,如网络公开课的开放视频;课程资源,如爱课程网站上的各类MOOC课程;专题学习资源,包含专题学习网站(如中国科普网、中国知网经典导读)以及数字博物馆(如中国科技馆、故宫博物馆)等;虚拟实验室,如国家虚拟仿真实验教学项目共享平台;以及一些辅助学习的工具性资源,如洋葱数学等学科工具资源、松鼠AI等个性化学习工具资源。
教育信息化十余年的发展,特别是“三通两平台”建设、“一师一优课,一课一名师”项目、国家精品课程建设、视频公开课及资源共享课建设、国家精品在线开放课程建设等一系列优质教育资源共建共享工程的开展,无论是基础教育还是高等教育领域目前已经积累了丰富的优质教育资源。除了国家层面开发的这些优质资源,一些高校和中小学在信息化建设中也积累了丰富的校本资源,如北师大教育集团、清华大学附属小学、中国人民大学附属中学的本校网络学习资源;一些在线教育企业与学校合作也提供了大量优质的教育资源,如101教育PPT、网易公开课、智慧树、松鼠AI等。除了国内的这些优质教育资源,自2001年MIT发起开放课件运动以来,全球范围已经累积了超大规模的开放教育资源(OER),这些优质的开放教育资源集中展示在OER COMMONS网站(https://www.oercommons.org/),学习资源涉及从K12领域,到普通高等教育,再到成人职业教育的各种学习者群体。下面从资源建设的主体和资源的适用对象两个维度对数字化学习资源进行汇总整理(见表1),为疫情期间各级各类学校利用已有的优质资源开展在线教育提供指导。
表 1 基于资源建设主体和适用对象的数字化学习资源分类列举

然而,优质的学习资源并不等同于有效的学习。学习资源需要与教学目标和内容密切关联,需要与学习者的身心特征相匹配,才能够促进有效学习的发生。在学习资源的选择和使用方面,一定要考虑不同地区、不同学校、不同学段的学生对学习资源的需求差异,特别是一些特殊群体的需求。例如,针对初三、高三毕业年级有升学压力的学生群体,福建省组织教研团队重点研究适合这些年级学生的教学方式和学习资源,利用“福建省教育资源公共服务平台”等提供学习资源,依托省教育电视台开播《同上一堂课》直播讲授,并将课程内容编织成“课程表”发送给学生,确保这些年纪的学生能顺利应对升学考试[4];天津市则在疫情期间集中录制了一批供初中和高中毕业班学生复习用的指导课程,并通过天津有线电视台向全市初高中毕业班学生播放。此外,天津市还针对幼儿家庭教育的需求,组织幼儿园教师和教研员,围绕《3~6岁儿童学习与发展指南》,针对幼儿园大中小班的幼儿录制了10个游戏活动视频,供各区、幼儿园、家长结合实际需求选择使用[5]。针对疫情期间学生多样化学习的需求,国家数字教育资源公共服务平台提供了包括防疫教育、品德教育、生命与安全教育、课程学习、电子教材等10个版块的学习资源;武汉市江汉区红领巾学校的网上课堂为学生提供了健康课堂、感恩课堂、运动课堂和文化课堂四类,指导学生在疫情期间如何进行科学防疫;号召学生心怀感恩,向在一线防疫的医护工作者致敬;倡导学生居家坚持运动,保持身体健康;鼓励学生坚持阅读,丰富知识[6]。
适切的学习资源是在线教育有效开展的前提和基础。学习资源的适切性要考虑如下五个方面[7]:(1)内容的适切性,即学习资源一定是与学习目标和内容高度相关且学生感兴趣的资源,或是学生解决问题所必需的资源;(2)难度的适切,即内容难度适中且规模适度,不会让学生产生“过载”的认知负荷;(3)结构的适切,即学习内容结构简明,组织合理,不会导致学生思维的“混乱”。(4)媒体的适切,媒体的呈现形式是学生容易接受的,以防产生视觉疲劳,特别是对于低龄段的学生。(5)资源组织的适切,即对所选择的不同类型的学习资源(如视频、动画、文本、电子教材、虚拟实验等)进行有效的组织,确保导航布局清晰、深度适中,学生不会迷失路径。
学习工具是指有益于学习者查找、获取和处理信息,交流协作,建构知识,以具体的方法组织并表述理解和评价学习效果的中介[8]。学习工具包含两大类[9]:一类是专门设计和开发的用于支持人们学习的各种工具,如Edmodo、Moodle、雨课堂、超星学习通等基于PC端和移动端的学习管理系统;一类是并非为支持学习而设计和开发,但其应用能够很好地支持人们某种学习需求的各种工具,如微信、QQ等社交软件,和钉钉、Welink、ZOOM等远程办公和会议软件。疫情防控期间,各种直播、点播、录课、班级管理工具成为在线学习的主要学习工具。此外,在日常学习中常用的学习工具还包括帮助师生、生生互动的各种社交工具,如微信、QQ;促进学生认知发展的思维导图/概念图工具,如MindManager、Inspiration;以及帮助学生做笔记的各种笔记工具,如有道云笔记,Evernote;还有各类网盘工具方便师生存储和下载资源等。
学习工具的选择要考虑工具的便捷性,即工具要能帮助教师方便快捷地制作和管理资源、发布通知和管理学生;帮助学生方便快捷地获取资源、参与学习活动;帮助师生、生生方便快捷地实时互动交流;帮助教师、家长、学校及时了解学生的学习动态和家校互通。为了方便各级各类学校的教师快速方便地选择各种学习工具支持在线教学的顺利开展,这里按照工具对教学过程中各个环节、不同活动的支持作用将学习工具划分为八大类(见表2)。
表2 支持在线教学过程各环节的学习工具分类、教学应用场景和代表性工具列举

学习工具的选择要考虑工具的有利性,这种有利性体现在两个方面:一方面要利用工具创设一个有利于学生交流互动的虚拟学习环境,另一方面要利用工具促进学生的高阶思维发展和协同知识建构。利用工具创设虚拟学习环境时需要遵循以下三点[7]:(1)要能够营造一种群体归属感,获得学生的信任,让学生感受到是“该来”的地方;(2)要能够支持学生表达自我和获取来自教师和他人的反馈,最终促进学生获得个体成就感;(3)要能够支持学生的社会交互,并在交互中获得情感上的认同感。
利用工具促进学生的认知发展和协同知识建构方面,可以考虑从以下几方面入手:(1)综合利用信息检索工具、思维导图工具、文献管理工具、演示工具、社交工具等帮助学生获取信息并对不同的观点、看法和世界观加以比较,表达自己的观点、理解和看法,并形成组织化、多媒化的个人知识库。(2)综合利用即时通讯工具、社交工具、学习社区等帮助学生与小组成员或学习共同体成员一起讨论、争辩、达成共识,并在讨论或在线协作互动中完成知识建构。(3)综合利用各种即时反馈和测评工具、学情分析工具等帮助学生通过反思学习结果和学习过程进行内部协商和意义建构,促进个人化的意义建构,最终支持高阶思维的发展。此外,学习工具的选择和使用要考虑各种工具平台上数据的互通性,从而确保基于数据的学情分析和过程性评价的开展;要考虑工具使用中的知识产权问题;同时要考虑工具使用中的网络安全问题,以确保工具使用过程中的信息安全和个人隐私安全。
学习方式是指学习者在各种学习情境中所采取的具有不同动机取向、心智加工水平和学习效果的一切学习方法和形式,既包含关注学生个体层面的学习方法和策略,又包含涉及教师和学生主体双方的学习形式[10]。随着信息技术在教育领域的深入应用,人类的学习方式呈现出多元化发展态势。移动互联网络的快速发展催生了移动学习、泛在学习、碎片化学习等多种学习方式。MOOCs和SPOC的出现推动了在线学习方式和线上线下结合的混合式学习方式的流行。大数据、学习分析和自适应学习技术的发展推动了个性化学习的逐步落地。创客教育运动的发起和各种先进技术设备的支持推动了基于STEM的众创学习。物联网、可穿戴设备、虚拟现实等技术的发展催生了具身学习(Embodied Learning),即通过互联网技术让学生的身体感觉运动系统与学习空间、物理空间、虚拟空间和混合现实空间进行具身互动,促使学习者的认知、情感和心理水平发生变化,从而促进有效学习的生成[11]。
关于未来学习方式的发展趋势,《中国教育现代化2035》中明确表示要推动智能技术深度融入教育教学全过程,充分利用虚拟现实技术、增强现实技术,建设智能学习空间和学习体验中心等,推进场景式、体验式和沉浸式学习[12]。英国开放大学教育技术研究所发布的《Innovating Pedagogy 2020》中也指出了如下六种新兴的学习形式:(1)基于开放数据(Open Data)的学习,即利用真实世界的数据进行个人相关学习;(2)基于竞争性虚拟游戏的学习;(3)基于交互式动画的学习;(4)多重感官学习,即利用多种传感设备来增强学习;(5)离线式网络学习,即超越互联网的网络化学习;(6)基于在线实验室(Online Laboratories)的学习,这里的在线实验室面向所有人免费开放[13]。
相比传统的学校学习和课堂学习,“互联网+”时代的学习方式一定是多元化、多样化的,既可以是个体层面的学习,也可以是小组层面、社群层面的学习;既可以是基于某种学习工具或资源的学习,也可以是基于AI/VR/AR等终端设备的学习;既可以是针对某个学科内容或某项技能的自主学习,也可以是跨学科、跨领域的基于某个项目或问题的协同学习。疫情防控期间,按照参与主体的规模和学习过程中的心智加工水平,各级各类学校可根据具体教育场景,指导学生选用合适的学习方式(见表3)。
表 3 不同参与主体和心智加工水平维度下的学习方式分类列举

不论采用何种学习方式,在线教学的有效开展都需要学生具备较高的自主学习能力,需要教师的适时引导和及时反馈。不同类型的学习方式对学习者的投入度、教师反馈的及时性等要求不同,最终能够达成的学习效果也不同。例如,基于学习资源网站的自主探究式学习的投入度要比基于视频点播/直播的自主学习的投入度要求高很多,同时也需要教师提供及时的反馈来促进学生一步步深入探究,当然学习的效果也会相对较好。因此,在学习方式的选择上需要综合考虑学习者的特征、学习投入度的要求、教师反馈及时性的需求、认知加工水平的要求等灵活地选择适合学习者特征,适合学习目标和内容,适合不同教育场景的学习方式。此外,城市中的学生大都为数字原住民,他们对在线学习方式的接受度较高,需要提供多样的学习方式来引导和培养学生的自主学习能力。
对于疫情期间的学习方式,北京市相关教育部门表示,“停课不停学”绝不是简单地给学生一套网课,对着屏幕从早看到晚,而是提倡本校教师、班主任结合自己学生学习的特点,筛选学习资源,指导学习内容。教师要加强对学生的线下指导,特别是借助这个契机,引导学生努力尝试线下的自主学习。学校需要结合学生的年龄特点,指定专人对众多的学习指导资源进行必要的筛选,把筛选出的学习资源按年级分类推荐给教师;教师要将学校筛选出的学习资源过目了解,结合所教年级学生的心理特点和认知特点,结合学生居家学习遇到的实际问题,拟定出学习策略和方法推荐给学生;确保学生每天在线学习不超过一小时,线上进行指导,更多时间用于线下自主学习[14]。
教学组织形式是联系教师的教和学生的学的纽带, 是根据一定的教学思想、教学目的和教学内容及教学主客观的条件来组织安排教学活动的方式[15]。不同于传统的班级授课组织,网络教学中师生处于空间分离状态,教师与学生通过网络技术和各种媒体设备开展异地同步或异步教与学,教与学的过程被分割成紧密相连的各个阶段,共同促进教学目标的达成。技术的支持使得网络教学的组织形式不必局限于固定的时空,可以根据学习内容和目标、技术环境、学习者特征等要素灵活选择某一种最适合的教学组织形式或对多种教学组织形式加以整合。总体来讲,在线教学的组织形式要遵循“弹性教学”的思想。“弹性教学”是一种由于师生主观需求或外界客观限制导致的时空、计划、资源、方法、活动与支持服务等具有一定灵活性的教学组织形式,教学中的各要素不拘泥于固有模式,可以根据实际情况灵活变通,从而达到轻松、投入、有效的学习效果[16]。为了确保在线学习的效果,无论采用何种教学组织形式,都必须有明确的学习任务,以真实问题为起点;有相应的激励机制,激发学生的学习兴趣或动力;提供多样的学习方式,增强学习活动体验;给与及时的反馈,促进分析性思维的发展;明确完成任务所花费的时间和最终的学习产出。
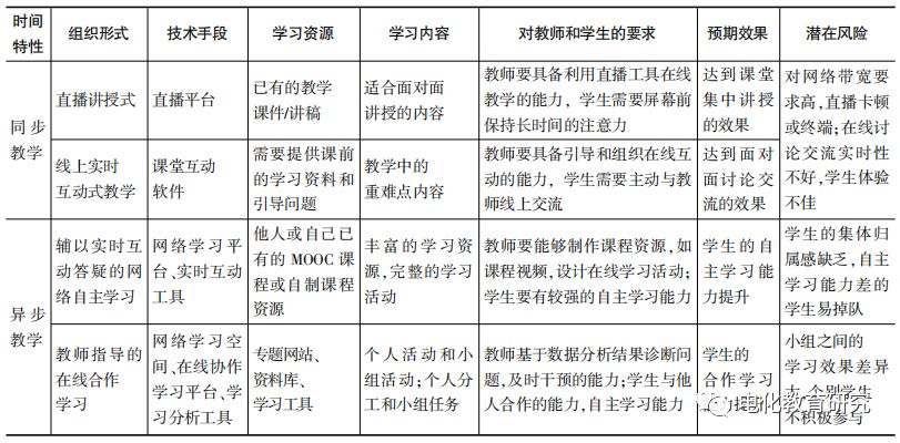
疫情防控期间,所有的教学活动都必须在线上完成,加之不同学龄段的学生的身心特点,以及不同类型课程自身的学科特点,如何组织在线教学成为当前一线教师面临的一大难题。为帮助教师结合学习者特征和教学内容的特征,选择合适的工具组织在线教学,我们按照网络教学中师生的交互方式和教学活动发生的时间特性,对网络教学组织形式进行了分类,并对每种在线教学组织形式的预期效果和潜在风险进行了分析(见表4)。
表4 基于师生交互方式和教学活动时间特性维度下的在线教学组织形式列举

各级各类学校在疫情时期应该从教学资源的建设情况、当地网络基础设施的建设情况,让教师根据自身信息化教学能力和学生的学龄情况和综合素质,针对不同的学习内容,灵活地选择适合的教学组织形式。例如,宁夏银川市兴庆区回民第二小学依托宁夏教育云平台、教育云直播系统和移动端APP等,建构了“教师教、学生学、家长参与”的完整直播课堂环路。学校还利用“智慧课堂模型”,形成了课前微课预习、课上互动反馈和课后辅导答疑的在线教学形式,组织了教学、技术和服务保障团队,教师每天进行教学反馈,目前取得了比较好的教学效果。武汉市育才实验学校关蓓校长名师工作室通过“网教通”和武汉教育云搭建“空中课堂”,选择“录播为主+直播为辅”的教学组织形态,同时借此契机加强“直播种子教师”的示范引领作用,以全面培养教师的在线教学能力。2月12日,身处疫情重灾区的华中师范大学开学的第一天,教师就结合学生的身心特征和课程内容灵活地选择了各种教学组织方式进行在线教学,如利用学校的“云课堂”,直播讲授“马克思主义基本原理概论”第一课;采用“群聊+语音”的方式进行“英语视听课”线上教学,通过在语音群互动的方式实现听说的效果。针对在线教学的组织方式,学校强调要遵循“教师引导,学生自学为主”的原则,课程教学方式要灵活化、多样化、柔性化、人本化,不搞一刀切”。
在上述案例中各学校根据自己的实际情况灵活选择了直播或录播的方式进行线上教学。直播教学和录播教学各有优势。直播教学可以带来与课堂教学相近的“临场感”,有助于师生之间和生生之间的实时互动,但是限于网络质量、学生参与度等原因,过去一段时间开展的直播教学大都成了“翻车现场”,让大家对直播教学产生了质疑。其实,用直播技术来支持在线教学,重点不是考虑要不要选择直播的方式进行教学,而应该考虑什么时候选择直播教学更合适,效果更好。直播可以让师生不用受限于时空的限制随时随地开展交流,但是直播并不适合知识的单向传授,除非学习者有很强烈的学习动机。直播教学是需要学生带着兴趣、疑问、计划、反思等认知或情感加工参与的线上教学活动,是适合师生以双向对话的方式参与的教学活动,也是在线教学中增进师生感情、营造集体氛围的重要实践场。因此,在线教学离不开直播教学活动的组织,但要选择合适的时机开展直播教学,方能为学生提供良好的学习体验,带来显著的教学效果。录播教学则可以让教师把更多精力投入到教学组织和学习支持服务中,也可避免多人同时在线造成的网络瘫痪对教学秩序的冲击。
有效的支持服务是确保在线教育质量的关键。在线教育的支持服务包含面向教师在线教学的支持服务和面向学生在线学习的支持服务两大体系,具体体现在协同政府、学校、企业、家庭、社会等为教师在线教学和学生在线学习提供正向促进作用的政策、管理、资源、技术、设施、环境等支持服务。在线教育中各种支持服务的核心在于提供优质的学习支持服务,即指导、帮助和促进学生的自主学习的各种支持服务[16],主要包含学术性支持服务(即知识、认知和智力等方面的支持)和非学术性支持服务(即情感和社会性支持)两大类[17]。学习支持服务的有效性体现在能够促进学生的有效学习和个性品质发展两个层面。有效学习即学生在知识、认知、智力、技能等方面的增长和提升;个性品质的发展则主要涉及积极的人生态度、良好的思维品质、基本的沟通协作能力、规则意识、诚信、坚毅、创新精神等的培养。
为支持在线教学的有效开展,教育部政务新媒体“微言教育”微信公众号自2020年1月23日起就面向广大师生和家长推送疫情防控期间的各种防控知识,帮助学校、教师、学生、家长等积极应对疫情期间学生居家学习遇到的各种认知、情感、身体健康等方面的问题。截至目前,该公众号已推送60余条防控信息。为支持在线教学的有效开展,确保在线教学效果,结合居家网上学习的特点,长沙市采取市区统筹、学校组织、年级授课、班级管理的方式组织落实在线教学的有效开展,通过课程学习与疫情防控知识学习相结合的方式,带领学生开展探索性研究和实践性研究,促进有效学习的发生,同时加强了对学生的科学防疫教育、爱国主义教育、生命教育、生活教育和心理健康教育。为满足学生的个性化学习需求,各个学校在学校的网络空间及在线学习中心开设在线答疑,及时回复学生疑问。为确保在线教学的网络服务质量,市教育局还协调相关企业、运营商,提升网络服务质量,确保流畅的通信平台和最佳用户体验,同时要求各级各类学校对网络教学进行自查、改进,及时了解家长在辅助学生在线学习时遇到的技术问题,有针对性地给予帮助和指导。上述案例充分体现了政府、学校、企业、家庭等多方协同提供有效的学习支持服务。
除了提供有效的学习支持服务,面向教师在线教学的支持服务也不可或缺。面向教师在线教学的支持服务的核心和当务之急是提升教师的信息素养。尽管《教育信息化十年发展规划》《教育信息化2.0行动计划》中都明确提出要提升全面师生的信息素养,但疫情当前要在短时间内大范围提升师生的信息化素养则面临巨大挑战。为服务和保障在线教学的开展, 教育部教师工作司统筹整合国培计划、师范院校、教师信息技术能力提升工程2.0等远程培训机构和资源,组织多方力量制作了教师在线教学能力提升培训资源包免费开放共享,内容包括在线教学攻略、信息技术应用、学校防疫案例、地方师训案例等资源,促进教师在线教学能力的快速提升。此外,北京师范大学教育学部联合多部门成立教师在线教育教学支持共同体,为一线教师提供在线教育教学理念、平台、资源、技术、工具等方面的高水平、专业化支持。
在线教育是一项复杂的系统工程,需要政府、学校、企业、家庭、研究机构、社会等多方的协同参与。据《第44次中国互联网络发展状况统计报告》显示,截至2019年6月,我国的在线教育用户占网民整体的27.2%,占手机网民的23.6%[2]。可见,在线教育的普及还任重道远。教育部科技发展中心主任李志民将在线教育面临的问题与挑战主要归结为以下四个方面:(1)高“辍学率”,在线学习效果不佳;(2)在线教育课程与用户实际需求脱节;(3)亟待建立有效的学习成果认证;(4)在线教育课程内容、师资和技术作为核心是行业发展的壁垒。要解决上述问题,需要政府、学校、企业、家庭、研究机构、社会等多方密切协同和通力合作,才能确保在线教育在内容质量、师资配备、技术支持,学习效果和学习成果认证等各环节形成良性循环。黄荣怀教授认为,密切的政企校协同体现如下特征:弹性教学,自主学习;按需选择,尊重差异;开放资源,科技支撑;政府主导,学校组织;家校联动,社会参与。
为支持各地做好“停课不停学”工作,帮助学生居家学习,教育部整合国家、有关省市和学校优质教学资源,在延期开学期间联合中国移动等企业开通国家中小学网络云平台和中国教育电视台空中课堂,为全国1.8亿中小学生线上学习提供支持服务。国家中小学网络云平台提供的教学内容以部编教材及各地使用较多的教材版本为基础,覆盖小学一年级至普通高中三年级各年级,教学内容以教学周为单位组织,并建立符合教学进度安排的统一课程表,提供网络点播课程。各级各类学校既可以采用平台上设计好的模块化课程教学,也可以利用平台提供的工具组织本校教师根据网上学习资源清单,结合本校学生的实际需求,形成灵活课程表,推送给学生自主点播学习。除了直播和点播学习,平台还提供了各种互动功能加强师生互动。为丰富网上优质学习资源,教育部还协调北京、上海等地教育部门和清华大学附属小学、中国人民大学附属中学等中小学将本地本校网络学习资源在延期开学期间免费向社会开放,供广大中小学生自主选择使用。同时,人民教育出版社推出了2020年春季学期使用的义务教育教科书、普通高中教科书等出版物的电子版供广大师生免费实用,还将“人教点读”数字教学资源库免费向社会开放。此外,教育部还公布了10条给中小学生的居家学习生活建议,有效指导家长如何为学生的居家自主学习提供支持。上述一系列案例便是上述政企校协同特征“弹性教学,自主学习;按需选择,尊重差异;开放资源,科技支撑;政府主导,学校组织;家校联动,社会参与”的最佳体现。
面对疫情当前在线教育开展的刚需,以及未来在线教育发展的需求,政府要发挥政策引领、统筹协调、有效监管等多重作用,协调企业、学校、科研机构、家庭、社会等各方力量,搭建流畅的通信平台、选择适切的学习资源、提供便利的学习工具、鼓励多样的学习方式、支持灵活的教学组织,多方密切协同,为在线教育的开展提供有效的支持服务。目前,全国中小学利用国家中小学网络云平台开展在线教学,高校利用教育部推出的22个线上课程平台上的2.4万门课程和中国大学MOOC等课程平台开展在线教学,确保疫情期间“停课不停学”,便是政府、企业、学校等多方合作密切协同,有效支持在线教育开展的有力证明。
新型冠状病毒疫情对我国教育带来了巨大的挑战。我国有各级各类学校51.88万所、在校生2.76亿人、专任教师1672.85万人,教育系统在特殊情况下面向全国亿万学生开展大规模在线教育是历史上从未有过的创举,在全球也属首次。黄荣怀教授认为,我们可能正在经历一个全球最大的信息化基础设施升级改造工程和一个师生信息素养提升培训工程,一次全球最大的信息化教学社会实验和一次开放教育资源运动。建议从网络、资源、平台、服务、研究和宣传等方面加大力度,扎实推进在线教育。一是要夯实部际和区域间协调机制,加强网络带宽和基础设施部署,启动教育专网设计与论证;二是要汇聚社会资源和工具,发挥国家大平台和互联网教育企业的协同作用;三是要组织教学指导委员会和专家组织,为中小学教学开展在线教育提供指导和支持服务;四是要开展“互联网+教育”与人工智能教育应用社会实验研究,科学指导和开展在线教育实践;五是要宣传在线教育典型应用案例和经验,发挥示范引领作用。依托我们国家教育信息化发展的良好基础,互联网教育减少了疫情防控期间对学校教育教学产生的不利影响。今后,还需要加强研究和实践探索,推动“互联网+”教学模式、学习模式和服务模式的变革,促进学校转型和“课堂革命”。
本文发表于《电化教育研究》2020年第3期,转载请与电化教育研究杂志社编辑部联系(官方邮箱:dhjyyj@163.com)。
引用请注明参考文献:黄荣怀,张慕华,沈阳,田阳,曾海军.超大规模互联网教育组织的核心要素研究——在线教育有效支撑“停课不停学”案例分析[J].电化教育研究,2020,41(3):10-19.
【参考文献】
[1] 杨雅辉,李小东.IP网络性能指标体系的研究[J].通信学报,2002(11):1-7.
[2] 中国互联网络信息中心. 第44次中国互联网络发展状况统计报告[R]. 北京:中国互联网络信息中心,2019.
[3] 陈琳,王矗,李凡,蒋艳红,陈耀华.创建数字化学习资源公建众享模式研究[J].中国电化教育,2012(1):73-77.
[4] 福建省教育厅. 福建省扎实做好新冠肺炎疫情防控工作[EB/OL].(2020-02-14)[2020-2-20]. http://www.moe.gov.cn/jyb_xwfb/s6192/s222/moe_1745/202002/t20200214_421016.html.
[5] 天津市教育委员会. 天津市全力做好疫情防控工作守护师生健康[EB/OL]. (2020-02-13)[2020-02-20]. http://www.moe.gov.cn/jyb_xwfb/s6192/s222/moe_1733/202002/t20200213_420694.html.
[6] 赵婀娜. 多地、多校、多所教育机构通过网络平台提供丰富的学习资源[N]. 人民日报,2020-02-03.
[7] 黄荣怀,陈庚,张进宝,陈鹏,李松.关于技术促进学习的五定律[J].开放教育研究,2010,16(1):11-19.
[8] 钟志贤,张琦.论学习环境中资源、工具与评价的设计[J].开放教育研究,2005(3):62-67.
[9] 穆肃,郭鑫.学习工具发展的“风向标”——基于对2012年TOP100学习工具变化趋势分析[J].现代远程教育研究,2014(1):42-48.
[10] 庞维国.论学习方式[J].课程·教材·教法,2010,30(5):13-19.
[11] MACEDONIA M. Embodied learning:why at school the mind needs the body [J]. Frontiers in psychology, 2019,(10):1-8.
[12] 中共中央、国务院. 中国教育现代化2035[EB/OL].(2019-02-23)[2019-02-20]. http://www.moe.gov.cn/jyb_xwfb/s6052/moe_838/201902/t20190223_370857.html.
[13] The Open University. Innovating pedagogy 2020[R]. United Kingdom:Institute of Educational Technology, The Open University, 2020.
[14] 施剑松. 拒绝“线上满堂灌”,引导学生线下自主学习[N].中国教育报,2020-02-13.
[15] 马晓强,都丽萍.教学组织形式的嬗变与网络教学[J].教育研究,2002(4):49-51.
[16] LEE J W M, MCLOUGHLIN C. Applying Web 2.0 tools in hybrid learning designs [M]// WANG F. L., FONG J., KWAN R. Handbook of research on hybrid learning models:advanced tools, technologies, and applications. Pennsylvania:IGI Publishing, 2010:22-23.
[17] 谢洵,郑勤华,陈丽.“学习支持服务”第三方质量监测研究[J].中国远程教育,2016(6):28-35,79-80.
[18] SIMPSON O. Supporting students in online, open and distance learning(second edition). Open and distance learning series [M]. New York:Routledge, 2002.
【基金项目】国家社科基金“十三五”规划教育学重点课题“人工智能与未来教育发展研究”(课题编号:ACA190006)
【作者简介】 黄荣怀(1965—),男,湖南益阳人。教授,博士,主要从事人工智能与教育、智慧学习环境、知识工程等领域研究。E-mail:huangrh@bnu.edu.cn。张慕华为通讯作者,E-mail:zhangmuhua@ bnu.edu.cn。
