从2022年初开始,元卓计划通过每周六上午的系列社区活动——元卓学堂,鼓励青少年利用原创和创新算法解决真实问题,构建高校、中小学、科技企业协同机制,并提供算法、算力、数据集、知识和经验等全方位的支持,促进青少年人工智能教育发展。三月,元卓学堂围绕机器学习算法(系列)、人工智能教育实践等主题举办了四期活动,得到老师们的积极反馈。三月底,元卓计划发布了《关于公布入围“青少年人工智能项目优秀成果”征集活动第二阶段项目名单的通知》,推进了优秀成果征集活动的开展。为更好地总结经验、分享成果,北师大元卓计划项目组制作了《元卓计划社区活动手册(2022年03月)》(点击http://sli.bnu.edu.cn/uploads/soft/220422/2_1738055281.pdf,获取手册PDF版),希望能对老师们有所帮助,方便老师们查阅相关信息。社区活动相关视频回放及相关课件,请访问元卓计划官方网站https://yuanzhuo.bnu.edu.cn获取。
元卓计划持续开展“元卓学堂”系列活动(每周六 10:00-11:50 腾讯会议:677-4412-3805),旨在为人工智能感兴趣的老师提供一个互相交流和学习的平台。
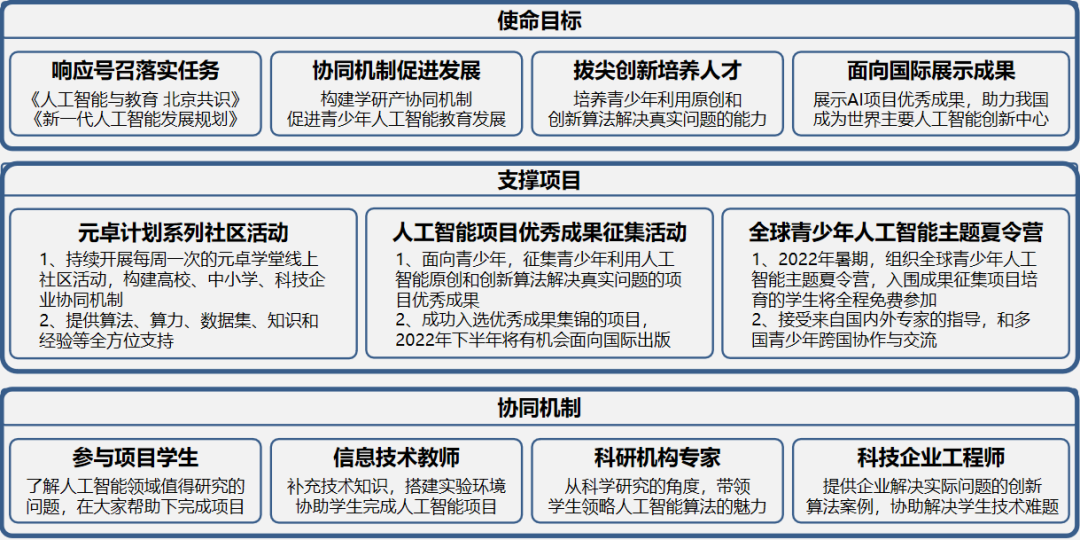
元卓计划鼓励青少年利用人工智能原创和创新算法解决真实问题,构建高校、中小学、科技企业协同机制,征集青少年人工智能项目进行培育,并提供算法、算力、数据集、知识和经验等全方位的支持,促进青少年人工智能教育发展,面向国际展示优秀成果,助力我国成为世界主要人工智能创新中心。
为响应国家发展人工智能教育的政策要求,助力青少年综合素养的提升,促进我国人工智能人才培养,2019 年 12 月,由北京师范大学发起,联合多家高校、中小学和科技企业组织实施的“青少年人工智能创新计划”(又称“元卓计划”),是以基础教育领域学生群体为主要参与对象,培养学生人工智能领域创新、创造能力,探索前沿科技的平台。
