成果动态
首页» 学术研究» 研究成果» 成果动态

   2019年1月4-8日,由北京师范大学主办、北京师范大学教育学部、北京师范大学智慧学习研究院承办、网龙华渔教育协办的北京师范大学“智慧学习·设计教育学术周”成功举办。作为支持单位,中国教育学会、北京设计学会、北京国际设计周组委会办公室也获邀参加了活动。此次学术周旨在打破学科边界、促进科技与教育的融合,通过科技创新教育主题论坛、“设计与学习”优秀作品展、教育设计48H晋级赛、学术沙龙等形式对设计教育进行多维度的探索,吸引了来自全国十余所高校的师生加入到各个活动单元。
 
      1月8日,“‘智慧学习·设计教育学术周’闭幕式暨教育设计24H晋级赛颁奖典礼”在北京师范大学英东学术会堂如期举行。

 
嘉宾致辞
      北京师范大学资深教授顾明远先生祝贺学术周成功举办,今年的学术周进一步整合各方面资源,发扬创新精神,面向更广泛的群体,尤其是“教育设计48小时晋级赛”,是一次设计教育领域的创新尝试,给主办方和相关教育机构提供了很多启示,互联网教育的发展积极吸取思维方式的力量,“设计与学习”课程的开展将这一探索成果付诸实践,结出丰硕的果实。
      北京设计学会监事长、北京国际设计周组委会办公室曾辉副主任从文化和科技融合发展的角度,评价了本届学术周的重要意义。这次学术周符合跨界融合的理念,让大学生在创新思维中融合设计和美学思维,推动设计思维走进高校,让创意设计与大学生的学习生活密切结合起来。学术周是很好的平台,关注创新设计,关注设计教育,就是关注国家未来希望所在。同时本次闭幕式论坛也是北京国际设计周北京设计论坛2019年走进高校的第一场活动。
      北京师范大学智慧学习研究院联席院长、网龙网络控股有限公司董事长刘德建先生表示,智慧学习系列学术周活动已经连续4年举办,影响力越来越大,成果卓著。网龙公司将设计思维融合到工作的各个环节,2017年初,网龙自主研发的设计方法论课程走出国门,在哈佛大学开设。公司重视产品体验,通过方法论来引导产品的开发创新,不断吸取来自各界专家的新观点,新技术,新想法,把智慧学习的事业做得更好。
      北京师范大学智慧学习研究院联席院长黄荣怀教授介绍了北京师范大学和斯坦佛大学联合举办的“ME310 Global”项目和“设计与学习”课程。2017年9月起,北京师范大学选拔优秀学生,与斯坦佛大学学生组成项目团队,进行持续9个月的ME310线上线下课程。课程内容覆盖了创新设计的全流程,国际化团队的组成,不仅增加了各种技能,还增进了不同文化交流,项目成果获得突破性的创新。2017年10月,“设计与学习”课程在北师大首度开课。由北师大智慧学习研究院联席院长黄荣怀教授,智慧学习研究院联席院长、网龙网络公司董事局主席刘德建共同授课,北京师范大学教育学博士年智英担任课程助理讲师。2018年,课程面向国内十所高校相关专业硕士生与博士生开课,在改变课堂边界、教学时空、师生关系、知识生产方式、教学互动等方面,不断探索。黄院长还向与会嘉宾详细介绍了学术周各个环节的精彩活动。
主题演讲
      中国教育学会钟秉林会长带来主题演讲“迎接新的挑战,培养创新人才”,钟会长指出中国教育发展水平已跨入世界中上行列,他从教育、经济社会、科学技术、国际化、教育发展生态五个发展领域分析了当前高等教育发展面临的新挑战,并提出深化人才培养模式改革的具体路径。培养创新人才是新时代教育的重要目标,他提出要不断拓展办学视野、加强系统研究和内涵建设,抓住机遇,应对挑战。
      北京国际设计周组委会办公室曾辉副主任与大家分享的主题演讲题为“设计之美,日用即道。” 提出大设计的设计思维,大设计就是指创意设计与相关产业的深度融合。从中国古代的设计思维入手,用当代的观点去思考,让设计融合到产业发展,生活中,改变传统设计教育。建议未来可以把学术周,扩大到各类专业院校,从不同专家的角度来合作,找到更好的可能性。
 
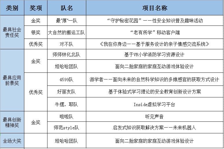
“教育设计48H晋级赛”颁奖典礼
刘德建院长、曾辉副主任、孙树公老师、年智英导师和顾明远先生依次为获奖团队颁奖。
 

“智慧学习·设计教育学术周”精彩回顾

开幕式暨科技创新教育主题论坛
      1月4日,开幕式暨科技创新教育主题论坛召开,北京师范大学教育学部李芒副部长,北京师范大学教务部培养办夏敏副主任出席开幕式,表达了对此次活动的高度重视和衷心支持。北京师范大学郑永和教授、教育学部蔡苏副教授、新加坡南洋理工大学教育学院研究科学家LIM Yang Teck Kenneth老师等专家和学者为参会嘉宾和观众带来的精彩演讲,在场听众与论坛嘉宾就科学教育在设计思维和创新人才培养中的重要性、基于设计思维并利用新兴技术推动科学教育变革等具体问题,展开了深入探讨。学术周由此拉开帷幕。
“教育设计48H晋级赛”
      1月5日,“教育设计48H晋级赛”正式开赛,要求学生组队在48小时内完成指定选题的教育设计作品,来自全国十余所高校的51名学生以团队合作的方式设计出了11份关于未来教育的设计作品北京设计学会会长张继晓教授表示互联网时代,如何结合教育与设计,找到教育与设计结合的生发点需要大家给予长期的关注。北京师范大学智慧学习研究院黄荣怀院长表示本次大赛通过大家的设计和巧妙构思,挖掘内心的灵感和创意,将内心深处对教育的理解表达出来,给未来教育一个解决的方案和作品。民盟北京市委专职副主委、北京设计学会创始人宋慰祖先生评价这一次大赛的举办意义非凡,是教学改革的一次创新。

学术沙龙
      1月7日,学术周迎来了两场精彩的学术沙龙。与学术周的其他活动相比,两场沙龙在主题上的最大特点是:分别从行为艺术和影音创意的角度,探讨未来教育设计在内容和形式上的多样性。第一场学术沙龙邀请到来自北京国畅园舞蹈团队的李平、赵元灏、孙玉婷三位老师,主题是从创意肢体的角度探讨未来教学艺术。第二场沙龙的主题是智慧学习与未来影像教育,嘉宾来自北京电影学院中国电影教育研究中心的刘军、沈娟、刘中哲、史壹可和胡静五位老师。嘉宾们展示了他们对创新教育的观察、认识和实践经验,力求打破专业壁垒,通过现场示例表演、视频播放、观众参与表演等多种方式,让现场观众感受到舞蹈和影像在设计教育领域的重要作用。
 

“设计与学习”优秀作品展
      1月4-8日的是北京师范大学开设的“设计与学习”课程的学生学习成果的集中展示,该课程目前已经开始两年,已有全国十所院校参与其中,课程旨在培养学生项目协作能力、问题解决能力、创新思维能力。本次展出的学生的设计作品共计30余件,包括设计与学习课程学生成果,一带一路冬令营学生作品,北师大本科生作品,中央美术学院城市设计学院学生设计作品与影像,北京化工大学工业设计专业学生作品,北京建筑大学学生建筑作品。形式多样,包含作品设计海报,原型展示,建筑模型,影像资料等形式,展览历时5天,吸引了来自不同学校,不同年龄层次,超过500人次的参观,引发热烈讨论。
 

      为助力创新设计教育的发展,增强对相关人才的培养,北京师范大学智慧学习研究院从2016到2018年连续举办了三届设计、计算与创新思维培养论坛和智慧学习系列学术周活动,本届设计教育学术周,更是将教育与设计紧密结合,联合包括学术界和企业界在内的各界力量,共同探讨创新设计人才培养的路径,是设计与教育融合的成功尝试。