
为纵深推进教育数字化战略行动,深入发展智慧教育,促进智慧教育领域经验总结和互学互鉴,加强优秀案例分享和国际传播,在教育部科学技术与信息化司指导下,“智慧教育示范区”创建项目专家组秘书处与教育部教育信息化战略研究基地(北京、华中、西北)开展了智慧教育优秀案例征集活动。
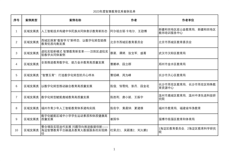
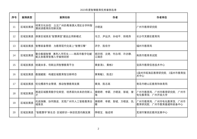
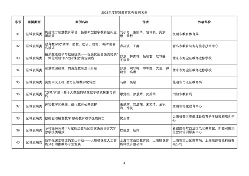
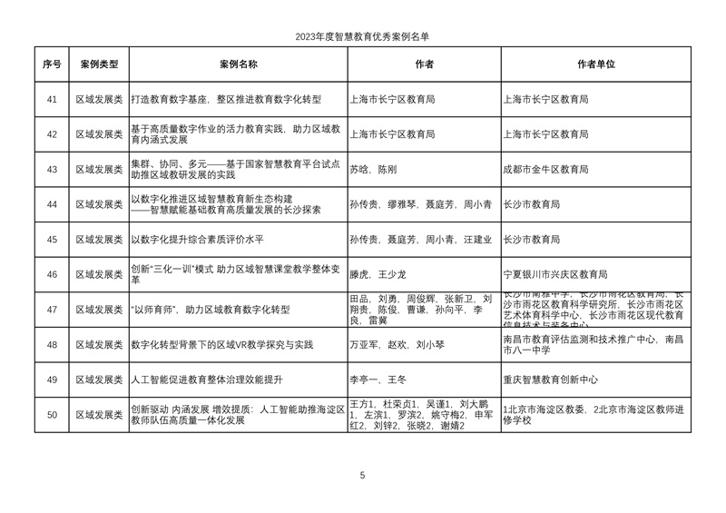
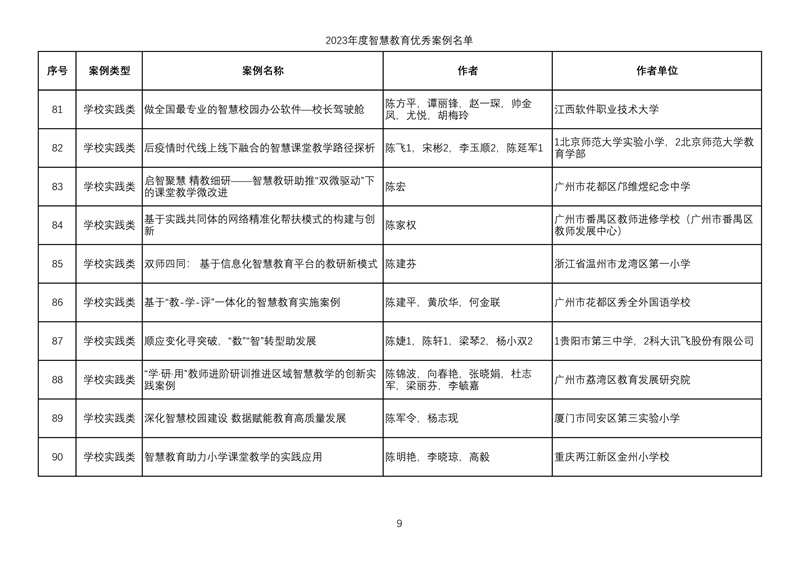
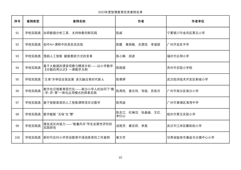
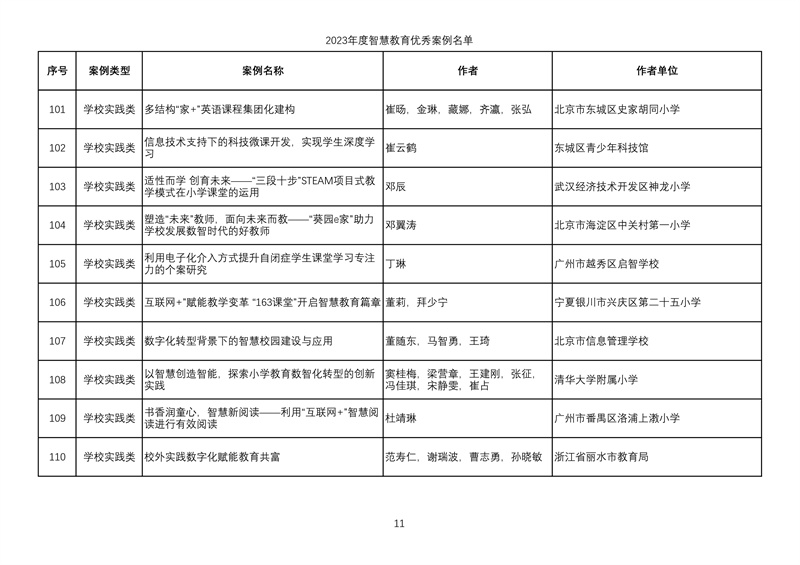
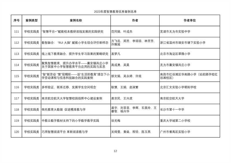
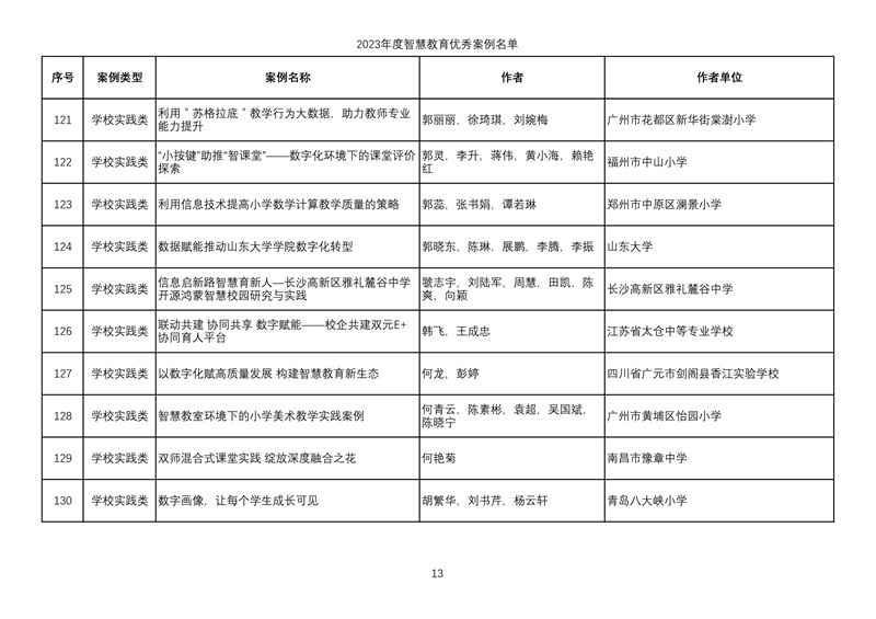
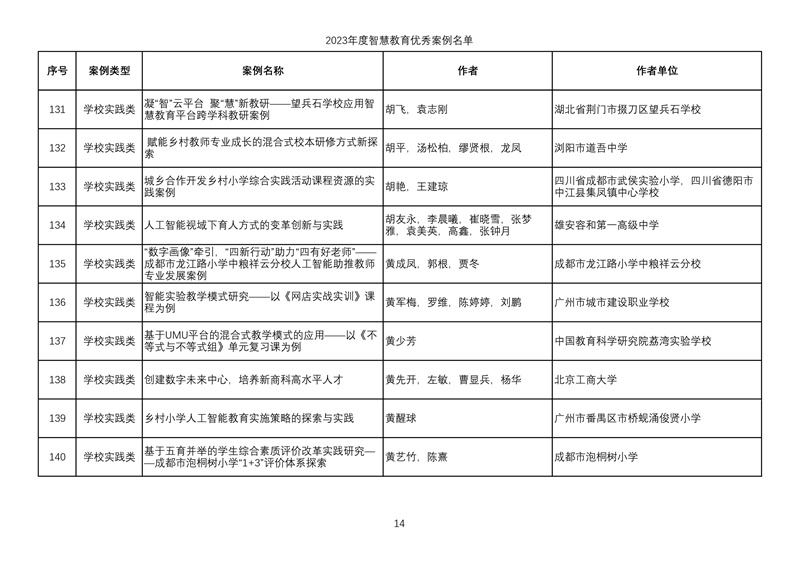
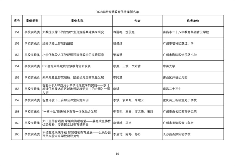
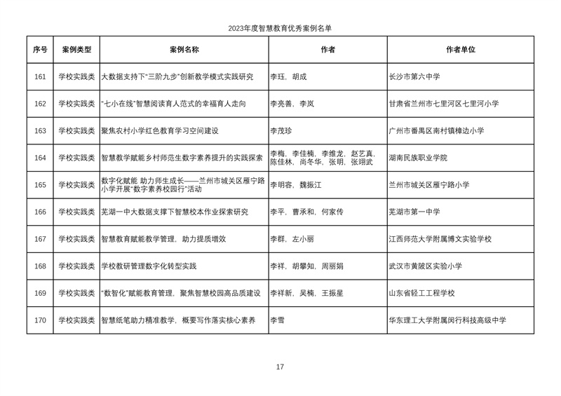
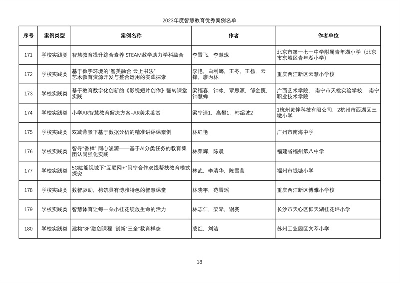
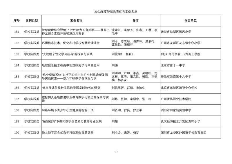
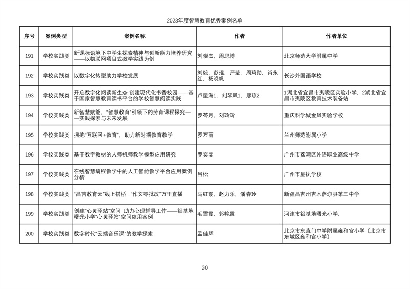
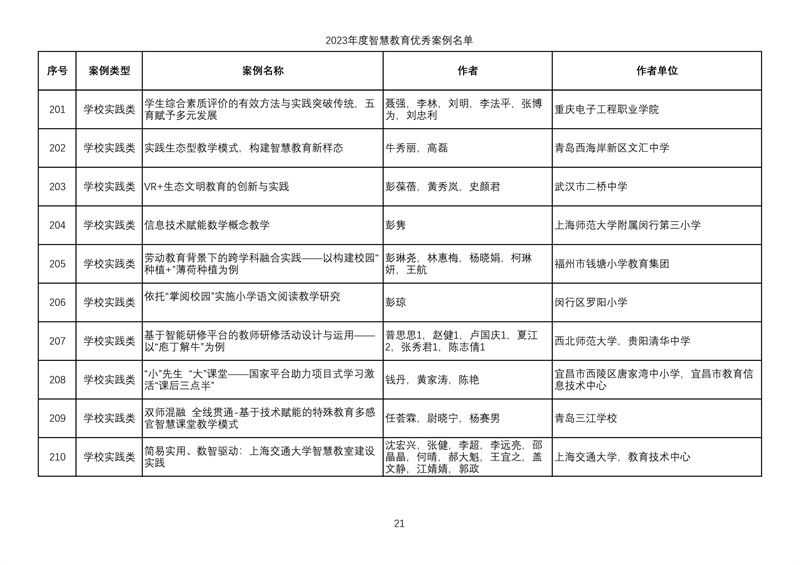
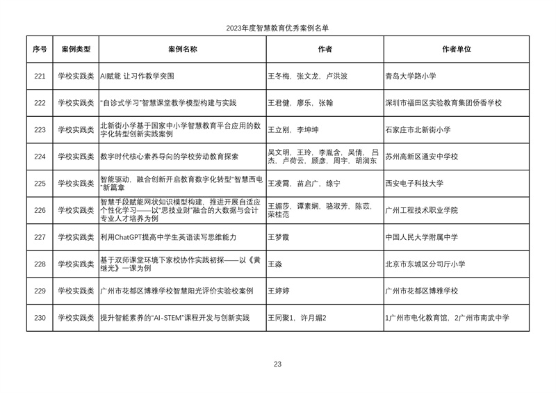
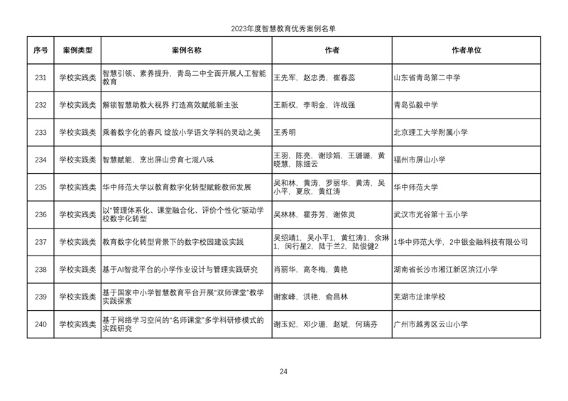
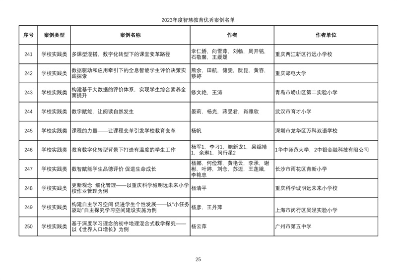
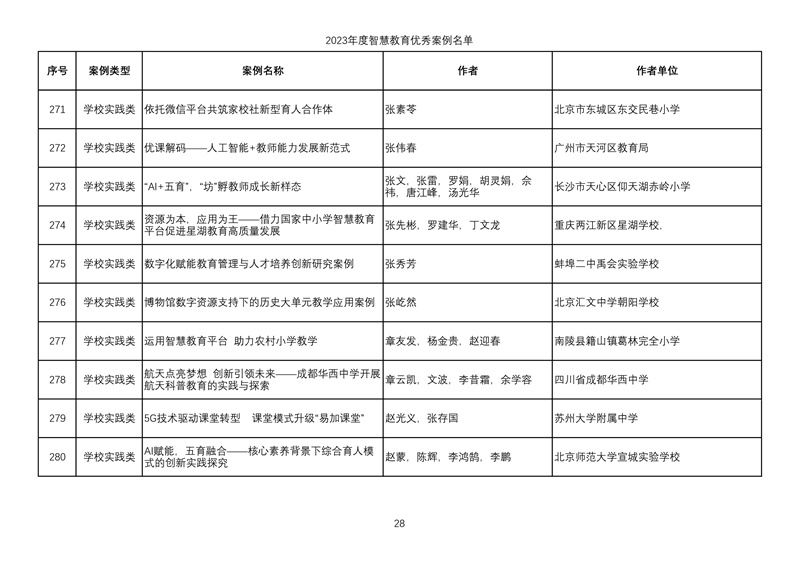
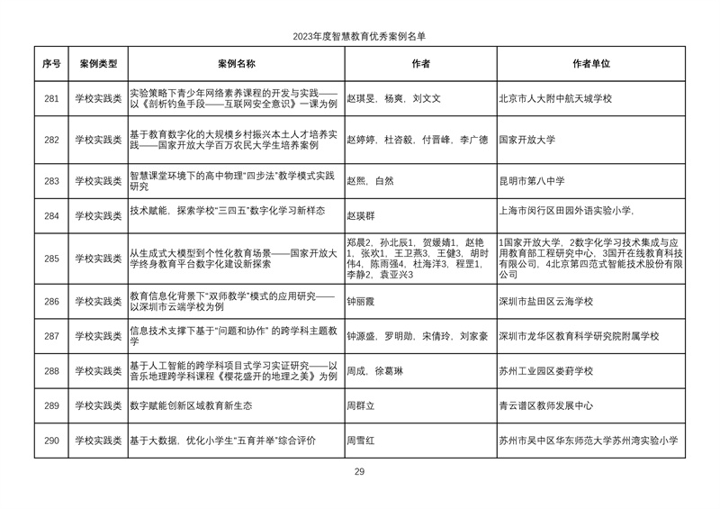
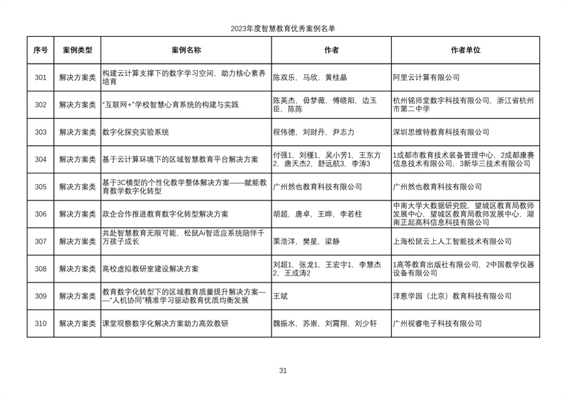
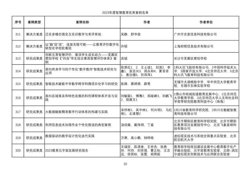
经过申报或推荐、案例撰写培训和修改、专家遴选、公示等环节,共确定324个智慧教育优秀案例,其中区域发展类74个、学校实践类226个、解决方案类12个、研究成果类12个。现将名单予以公布。
附件:2023年度智慧教育优秀案例名单
2023年8月18日

































