媒体报道
首页» 新闻动态» 媒体报道
光明网报道 北京师范大学“智慧学习•设计教育学术周”成功举办
发布时间:2019-01-24     浏览量:
      1月8日,“‘智慧学习·设计教育学术周’闭幕式暨教育设计24H晋级赛颁奖典礼”在北京师范大学英东学术会堂如期举行。本次学术周由北京师范大学主办、北京师范大学教育学部、北京师范大学智慧学习研究院、网龙华渔教育协办,中国教育学会、北京设计学会、北京国际设计周组委会办公室作为支持单位也获邀参加。此次学术周旨在打破学科边界、促进科技与教育的融合,通过科技创新教育主题论坛、“设计与学习”优秀作品展、教育设计48H晋级赛、学术沙龙等形式对设计教育进行多维度的探索,吸引了来自全国十余所高校的师生参加。
 
      北京师范大学资深教授顾明远先生祝贺学术周成功举办,今年的学术周进一步整合各方面资源,发扬创新精神,面向更广泛的群体,尤其是“教育设计48小时晋级赛”,是一次设计教育领域的创新尝试,给主办方和相关教育机构提供了很多启示,互联网教育的发展积极吸取思维方式的力量,“设计与学习”课程的开展将这一探索成果付诸实践,结出丰硕的果实。
      北京设计学会监事长、北京国际设计周组委会办公室曾辉副主任从文化和科技融合发展的角度,评价了本届学术周的重要意义。这次学术周符合跨界融合的理念,让大学生在创新思维中融合设计和美学思维,推动设计思维走进高校,让创意设计与大学生的学习生活密切结合起来。学术周是很好的平台,关注创新设计,关注设计教育,就是关注国家未来希望所在。同时本次闭幕式论坛也是北京国际设计周北京设计论坛2019年走进高校的第一场活动。
      北京师范大学智慧学习研究院联席院长、网龙网络控股有限公司董事长刘德建先生表示,智慧学习系列学术周活动已经连续4年举办,影响力越来越大,成果卓著。网龙公司将设计思维融合到工作的各个环节,2017年初,网龙自主研发的设计方法论课程走出国门,在哈佛大学开设。公司重视产品体验,通过方法论来引导产品的开发创新,不断吸取来自各界专家的新观点,新技术,新想法,把智慧学习的事业做得更好。

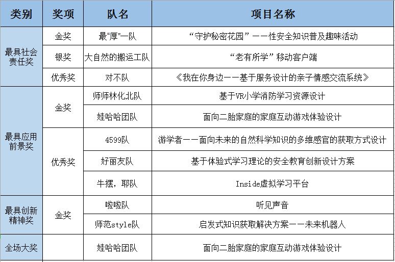
      北京师范大学智慧学习研究院联席院长黄荣怀教授介绍了北京师范大学和斯坦佛大学联合举办的“ME310 Global”项目和“设计与学习”课程。2017年9月起,北京师范大学选拔优秀学生,与斯坦佛大学学生组成项目团队,进行持续9个月的ME310线上线下课程。课程内容覆盖了创新设计的全流程,国际化团队的组成,不仅增加了各种技能,还增进了不同文化交流,项目成果获得突破性的创新。2017年10月,“设计与学习”课程在北师大首度开课。由北师大智慧学习研究院联席院长黄荣怀教授,智慧学习研究院联席院长、网龙网络公司董事局主席刘德建共同授课,北京师范大学教育学博士年智英担任课程助理讲师。2018年,课程面向国内十所高校相关专业硕士生与博士生开课,在改变课堂边界、教学时空、师生关系、知识生产方式、教学互动等方面,不断探索。黄院长还向与会嘉宾详细介绍了学术周各个环节的精彩活动。
      之后,中国教育学会钟秉林、北京国际设计周组委会办公室曾辉副主任就“迎接新的挑战,培养创新人才”、“设计之美,日用即道。”分别发表了主题演讲,探讨了新时代教育的方法与目标。
  会议最后,刘德建院长、曾辉副主任、孙树公老师、年智英导师和顾明远先生依次为获奖团队颁奖。